文章来源:中国航空器材集团有限公司 发布时间:2025-11-20
一、单位简介
中国航空器材集团有限公司(简称“中国航材”)是国务院国有资产监督管理委员会管理的中央企业,是专门从事飞机采购及航空器材保障业务的专业公司。中国航材以打造成为全球一流的民航服务提供商为战略目标,主要业务涉及航空器整机保障服务、航空器材保障服务、技术装备及机场业务保障服务、通航发展服务等领域,在航空业界具有较高的知名度和良好的品牌形象,与国内各航空公司以及国际知名的飞机制造厂商、发动机制造厂商、航材供应商等均保持着长期的密切合作。
二、招聘岗位及需求
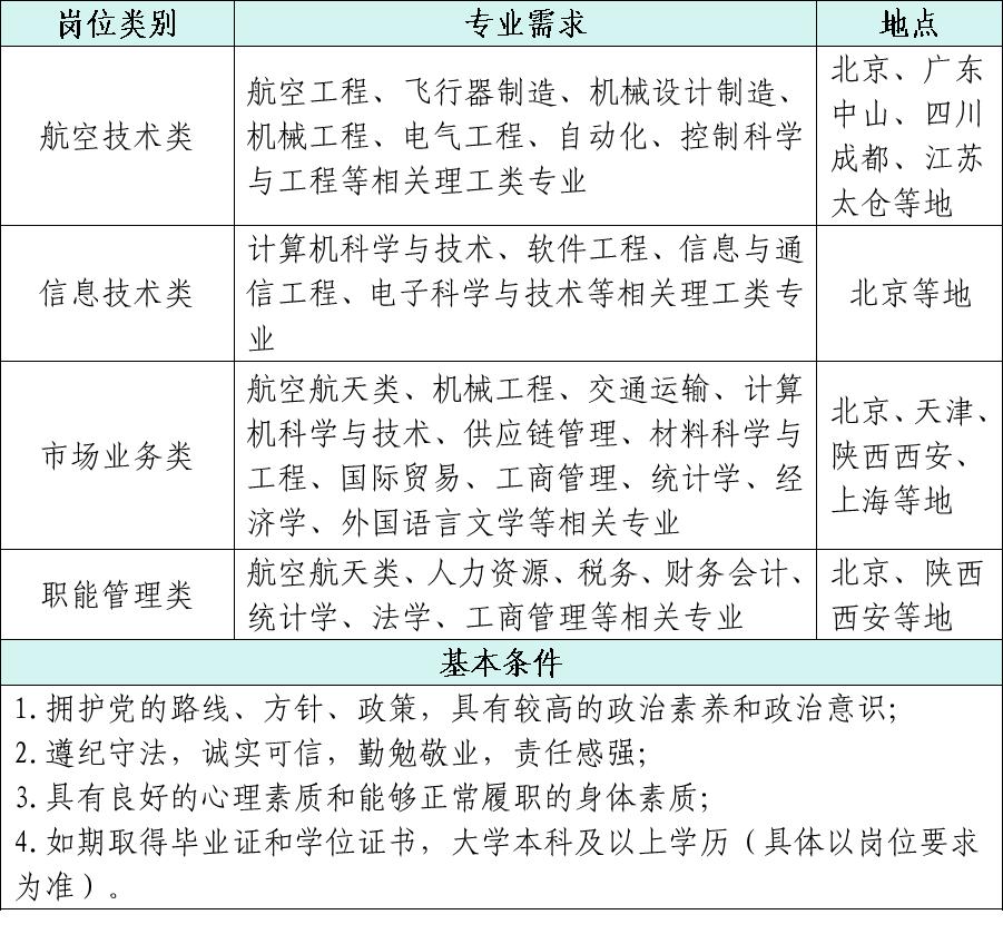
根据人力资源战略规划,中国航材计划招聘2026年应届高校毕业生,主要招聘岗位类别如下:

岗位具体信息以中国航材校园招聘报名平台为准。
三、 招聘安排及应聘方式
(一)招聘流程:
网申报名—简历筛选—综合测试—录用通知—签订三方协议。
(二)应聘方式:本次招聘采取“在线投递”报名方式,有意向者需登录网站,进入“校园招聘”板块完成在线填报,并将相关证明材料等以附件形式一并提交。
招聘平台:https://casc.iguopin.com

四、其他事项
(一)对于通过简历筛选的应聘人员,公司将以电话、短信或邮件形式告知笔试等后续事项,请保持手机和电子邮箱畅通,未通过简历筛选和过程中未入围的应聘人员,不再另行通知。
(二)资格审查贯穿招聘全过程,报名信息须由应聘者亲自填写并确认内容真实有效,凡提供虚假信息或考试作弊者,一经查实将被取消应聘录用资格。
(三)本公司不向应聘者收取任何费用,不指定辅导用书,不举办也不委托任何机构或个人举办任何形式的咨询及辅导,请应聘人员提高警惕,谨防上当受骗。
【责任编辑:张任田慧】